400-966-9672

什么是企业即时通讯?BeeWorks适合企业安全办公使用

2025-11-06 09:47 即时通讯
二维码
19

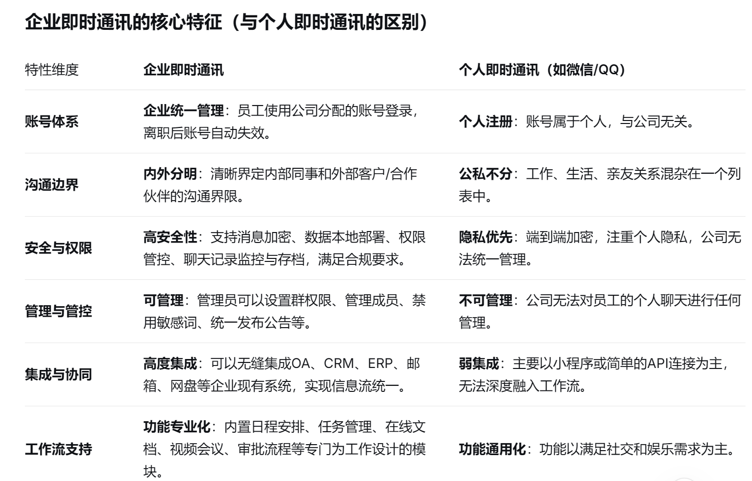
企业即时通讯,简单来说,就是专门为工作场景设计的、用于企业内部及外部沟通协作的即时通讯软件或平台。它和我们日常使用的微信、QQ等个人即时通讯工具在核心功能上相似,但在安全性、管理性、集成性和工作流支持方面有本质区别。

您可以把它理解为一个“企业专属的、高度定制化和安全化的专业版微信”。

11.4-1.png


企业即时通讯的主要功能

一个典型的企业即时通讯平台通常包含以下功能模块:

即时消息

单聊和群聊:支持文本、图片、文件、语音、视频消息。

已读/未读状态:清晰显示消息送达状态,便于追责和跟进。

@功能:可以@特定成员或@全体成员,确保重要信息不被遗漏。

消息回复/引用:针对特定消息进行回复,保持对话上下文清晰。

组织架构与通讯录

自动同步公司组织架构,员工可以快速找到任何同事,并能看到其部门、职位等信息。

音视频会议

一键发起或预约高质量的音视频会议,支持屏幕共享、虚拟背景、会议录制等。

协同办公工具

在线文档:支持多人同时在线编辑文档、表格、幻灯片,并可与聊天内容关联。

任务管理:创建、分配和跟踪任务进度,与相关对话绑定。

日程管理:共享团队日程,方便安排会议和协调时间。

应用集成与开放平台

通过API和机器人,将其他企业系统(如JiraGitHubSalesforce、财务系统)的通知和操作集成到聊天窗口中,实现“一切信息尽在掌握”。

文件管理与云盘

提供企业级的文件存储和共享空间,支持版本管理和大文件传输。

管理与安全

聊天记录归档:满足金融、法律等行业的合规要求,所有沟通记录可查询。

权限管控:管理不同成员和部门的可见性与操作权限。

数据加密与安全:保障数据传输和存储的安全。

企业即时通讯的优势(为什么要用它?)

提升沟通效率:信息传递即时、透明,减少了电子邮件和会议的数量。

打破部门墙:基于项目的临时群组可以快速拉通不同部门的成员,促进协同。

保障企业数据安全:统一的账号管理和数据管控,避免了员工通过个人微信传输敏感文件的风险。

固化工作流程:将审批、汇报等工作流集成到沟通平台,让工作更规范、更流畅。

知识沉淀与传承:所有的工作讨论、决策和文件都沉淀在平台上,形成企业的知识库,新员工可以快速上手。

常见的企业即时通讯产品举例

国际知名:Microsoft TeamsSlackZoom

国内主流:钉钉、飞书、企业微信。

钉钉:以管理和流程驱动见长,尤其受中小企业青睐。

企业微信:与个人微信打通方便,在客户联系和营销方面有优势。

飞书:以“先进协作体验”为核心,集成了强大的文档和项目管理功能,深受互联网和科技公司喜爱。

BeeWorks:性价比高,企业IM即时通讯底座,支持私有化部署IM、视频会议、工作台应用等全家桶,适合中大型企业自主可控。

总结

企业即时通讯已经从一个简单的沟通工具,演变为企业的数字协作中枢和统一工作平台。它不仅是用来“聊天”的,更是为了连接人、应用和工作流,最终目标是构建一个高效、安全、透明的数字化工作环境,从而全面提升组织的生产力和竞争力。


联系我们
预约演示 400-966-9672